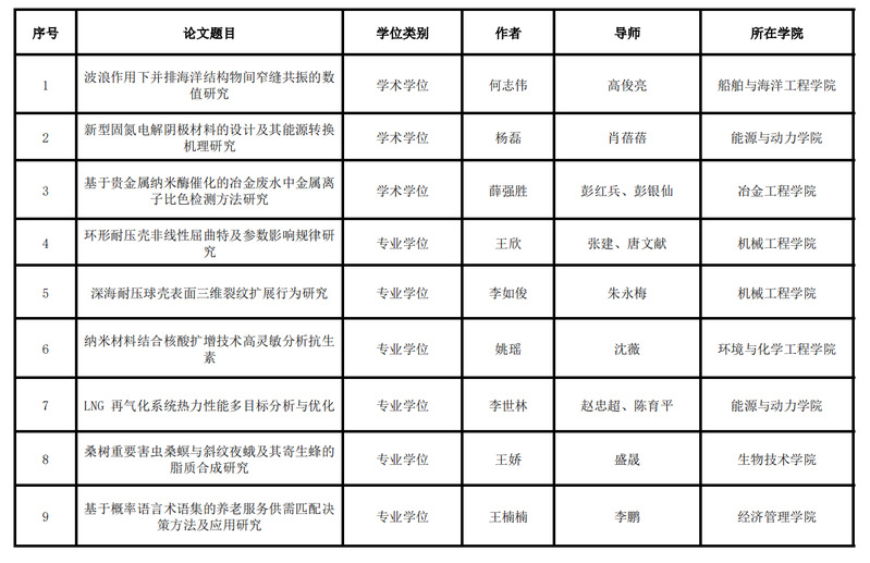
2022年12月26日,省学位委员会、省教育厅公布2022年江苏省优秀博士硕士学位论文评选结果,永利官网9篇学位论文获评省优秀硕士学位论文,其中优秀学术学位硕士学位论文3篇,优秀专业学位硕士学位论文6篇。
2022 年江苏省优秀硕士学位论文名单

江苏省优秀博士硕士学位论文由省学位委员会组织评选,每年评选一次。各培养单位根据《关于开展2022年省优秀博士硕士学位论文评选工作的通知》要求,每个学位点择优推荐1-2篇,经培养单位初评推荐、省研究生教指委论文复评、省评估院综合专家组评议、省学位办专家委员会审议、网上公示等环节,2022年全省共评选出优秀博士学位论文100篇,优秀学术学位硕士学位论文150篇、优秀专业学位硕士学位论文150篇。
永利官网始终注重建立健全研究生培养质量监督和激励机制,强化研究生创新能力培养,提升研究生培养和学位授予质量。构建多元协同育人新模式,优化学科专业布局和课程体系,强化科研选题,完善研究生科研与实践创新体系,形成长效机制。学校注重健全研究生质量保障体系建设,强化学位论文全过程管理,所有研究生学位论文全部采用论文送审平台进行“双盲”评审,优化论文检测、评审、答辩、追责机制,实现及时反馈、持续改进,不断提升研究生培养质量。



