2024年9月27日,由教育部学位管理与研究生教育司、中国学位与研究生教育学会和中国科协青少年科技中心共同主办的“华为杯”第六届中国研究生人工智能创新大赛在哈尔滨工程大学圆满闭幕。本届大赛以“AI 赋能、智领世界”为理念,围绕新一代人工智能创新主题,旨在引领未来的战略性技术,激发研究生创新意识,提高研究生创新和实践能力,着力培养创新型、复合型、应用型高端人才,为人工智能的健康发展提供人才支撑。
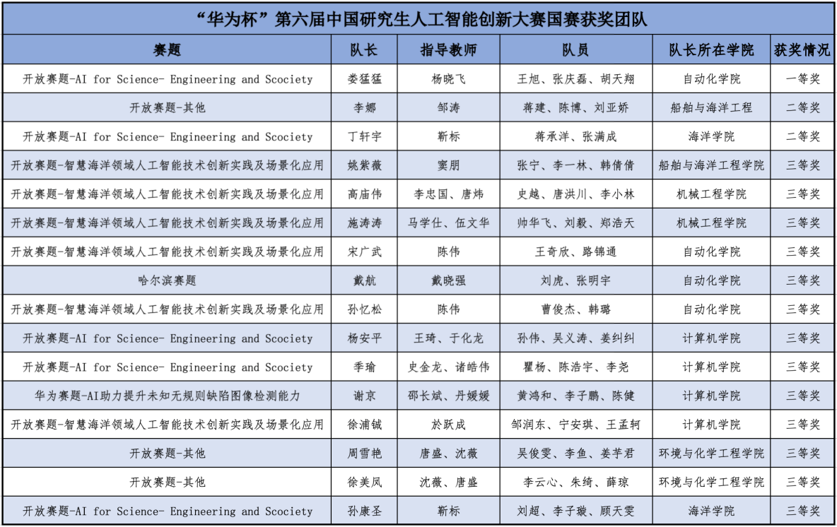
大赛共有来自310个单位的2618支队伍报名参赛,其中2228支队伍完成作品提交,报名队伍和作品提交数量均创历史新高。经过激烈角逐,有200支队伍晋级全国总决赛,永利官网有3支研究生团队脱颖而出晋级。本届大赛永利官网研究生团队创下历史最好成绩,斩获16项全国性奖项,包括一等奖1项、二等奖2项和三等奖13项。杨晓飞老师获评全国总决赛“优秀指导教师”,学校再次获评全国总决赛“优秀组织奖”。

全国总决赛参赛师生合影

优秀组织奖
自大赛4月启动以来,研工部、研究生院和计算机学院协同组织备赛工作,在线上线下进行赛事宣讲,召开专题讨论,提供组织培训及后勤保障等支持,多次邀请校内外专家给予参赛项目团队科学细致的指导。团队成员反复打磨作品,奋力拼搏,从全国千余支队伍中脱颖而出,取得了可喜成绩,展示了永利官网研究生不畏困难、勇于挑战的良好风貌。

此次大赛中,由自动化学院杨晓飞老师指导,娄猛猛、王旭等同学完成的《基于机器学习的海空跨域协同巡逻系统》项目获得全国一等奖。该项目基于强化学习与深度学习,设计了无人机艇的协同运动控制策略、路径规划技术及船舶目标检测技术,以满足立体化的海防巡查需求。

自动化学院“智慧机艇”团队
由船舶与海洋工程学院邹涛老师指导,李娜等同学完成的《基于图像处理的深海多金属结核资源评估航行器》项目获全国二等奖。该项目针对深海多金属结核图像问题,提出了结合Sea-thru和YOLOv8的图像增强和识别方法,有效提高了评估准确率。

船舶与海洋工程学院“经常庆功队”团队
由海洋学院靳标老师指导,丁轩宇等同学完成的《基于PointFormer神经网络的毫米波雷达跌倒监测系统》项目获全国二等奖。该项目使用毫米波雷达感知、ESP32作为核心数据处理和PointFormer神经网络识别技术,并融入语音交互功能,实现多人场景下高准确率的跌倒检测。

海洋学院“Error404”团队
今后,学校将继续推进中国研究生高水平学科竞赛工作,不断夯实“学校主导、学院主体、学科协同”的研究生科研创新实践模式,搭建学科与企业行业交流合作平台,打造”一院一赛”赛事协同推进模式,优化组织管理服务,完善荣誉激励机制,以高质量学科竞赛为平台,激发研究生创新创造活力,为永利官网学科建设和人才培养作出积极贡献!
(撰稿:秦键、鹿婷 初审:罗文 二审:夏志平 终审:张强 编辑:罗文)



