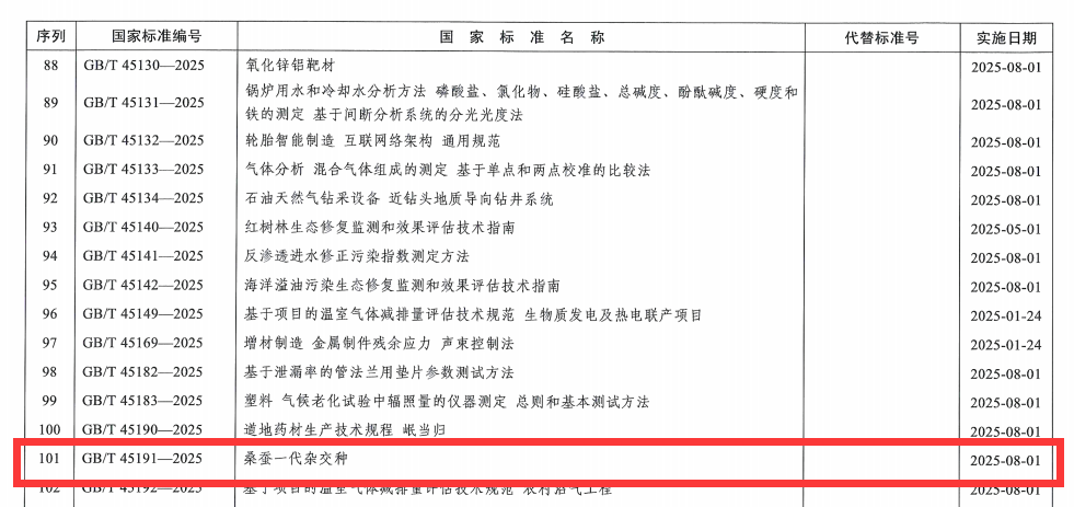
近期,国家市场监督管理总局(国家标准化管理委员会)以第2号和第4号公告批准发布国家标准,由永利官网主持制定的GB/T 45191-2025《桑蚕一代杂交种》、GB/T 45293-2025《桑蚕母蛾检验规程》,GB/T 45294-2025《桑蚕茧蚕丝品质评定技术规程》和GB/T 45296-2025《桑蚕茧干燥技术规程》等4项国家标准予以发布。
GB/T 45191-2025《桑蚕一代杂交种》和GB/T 45293-2025《桑蚕母蛾检验规程》的发布与实施,将与GB171179《桑蚕原种》、GB/T17178《桑蚕原种检验规程》、GB/T 29569《桑蚕原种产地环境要求》和NY/T 1492 《桑蚕原种繁育技术规程》、NY/T 1093-2006《桑蚕一代杂交种繁育技术规程》等国家或行业标准构成较为完善的蚕种标准体系,标志着我国蚕桑产业在桑蚕品种这一“源头”“基石”的关键环节奠定了坚实的基础。GB/T 45294-2025《桑蚕茧蚕丝品质评定技术规程》和GB/T 45296-2025《桑蚕茧干燥技术规程》的发布与实施,与现有国家标准GB/T 9176《桑蚕干茧》、GB/T 9111《桑蚕干茧试验方法》、GB/T15268《桑蚕鲜茧》、GB/T19113《桑蚕鲜茧分级-茧层量法》、GB/T 29571《桑蚕天然彩色茧》等共同构成了蚕茧标准体系,其中GB/T 45294《桑蚕茧蚕丝品质评定技术规程》更是填补了桑蚕品种选育等领域茧丝评价的空白。


(撰稿:姚晓慧、何清 初审:程鹏 二审:丁红 终审:周春燕 编辑:程鹏)



